O desenvolvimento de habilidades nas organizações sempre foi um desafio complexo. Como Teresa Rose e John Helmer discutiram em seu recente podcast, muitas organizações gastam recursos significativos em frameworks e sistemas que prometem mapear e desenvolver habilidades, mas frequentemente falham em entregar resultados práticos.
A Raiz do Problema
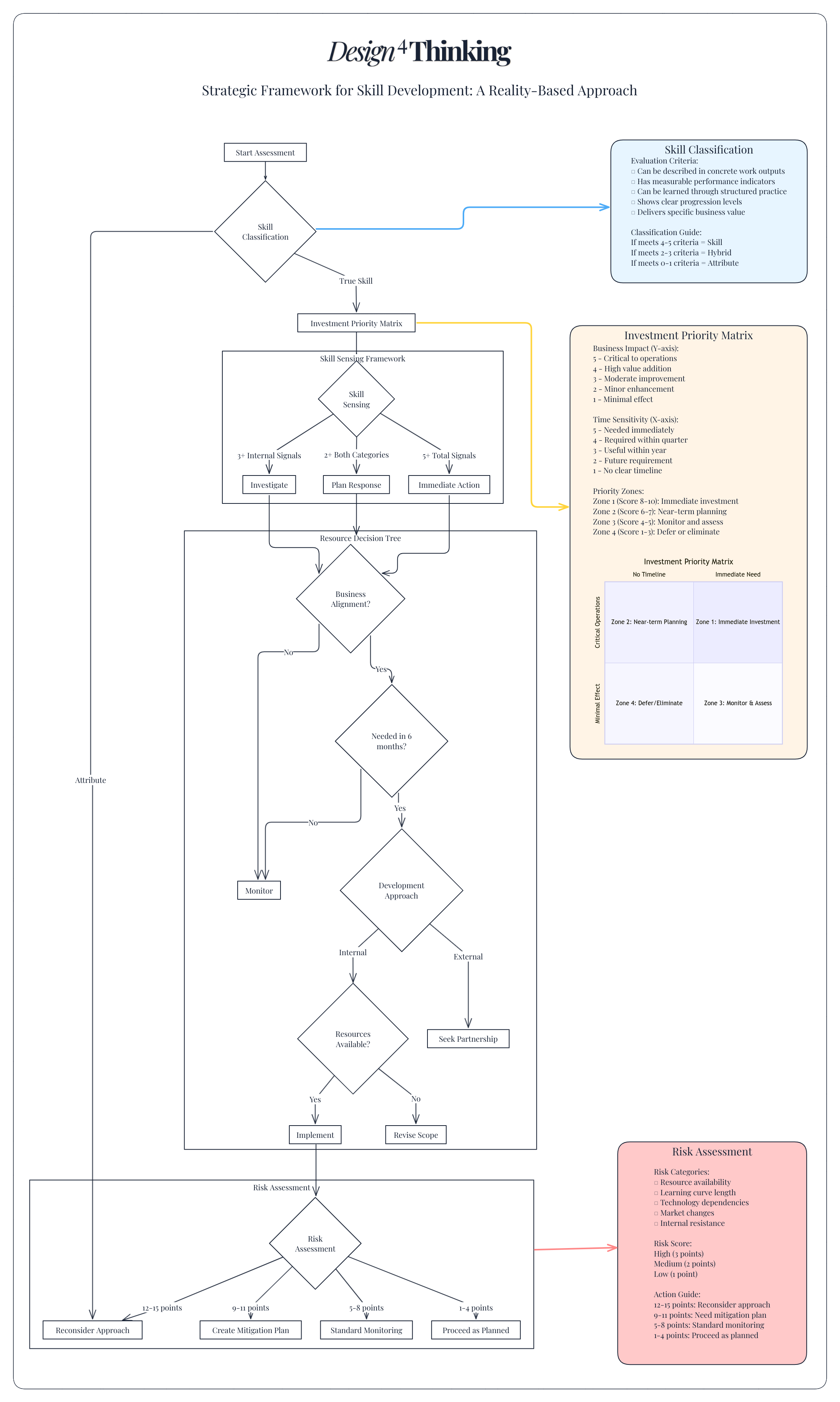
O primeiro obstáculo que encontramos é a própria definição de habilidade. Existe uma confusão fundamental entre habilidades (skills) e atributos (attributes) que compromete muitas iniciativas desde o início. Uma habilidade verdadeira, como Rose explica, deve ser:
- Descritível em termos de resultados concretos de trabalho
- Mensurável através de indicadores de performance
- Passível de ser aprendida através de prática estruturada
- Demonstrável em níveis progressivos de domínio
- Conectada diretamente a valor para o negócio
Por exemplo, “criatividade” é frequentemente listada como uma habilidade, quando na verdade é um atributo. Já “técnicas de resolução criativa de problemas” é uma habilidade genuína, pois pode ser ensinada, praticada e medida.
A Questão da Meia-Vida das Habilidades
Um aspecto crucial destacado na discussão é o conceito de “meia-vida das habilidades” - o tempo que leva para uma habilidade perder metade de seu valor no mercado. Como Helmer pontua, muitas organizações investem pesadamente em desenvolver habilidades que podem se tornar obsoletas rapidamente.
A solução não está em tentar prever o futuro, mas em criar sistemas de “sensoriamento de habilidades” que monitorem:
- Lacunas na entrega de projetos
- Padrões de feedback de clientes
- Barreiras de mobilidade interna
- Mudanças nas demandas do mercado
Framework de Decisão na Prática
O framework desenvolvido aborda essas complexidades através de um processo estruturado de tomada de decisão. Ele começa com uma classificação clara: é uma habilidade verdadeira ou um atributo? Esta distinção inicial economiza recursos significativos ao evitar investimentos em desenvolvimento de “habilidades” que na verdade são atributos pessoais.
Para habilidades verdadeiras, aplicamos uma matriz de priorização que considera:
Impacto no Negócio (escala 1-5):
- 5: Crítico para operações
- 4: Alto valor agregado
- 3: Melhoria moderada
- 2: Pequeno aprimoramento
- 1: Efeito mínimo
Sensibilidade Temporal (escala 1-5):
- 5: Necessidade imediata
- 4: Necessário no trimestre
- 3: Útil no ano
- 2: Requisito futuro
- 1: Sem timeline clara
Implementação e Avaliação de Riscos
O processo de implementação inclui uma avaliação de riscos que considera:
- Disponibilidade de recursos
- Duração da curva de aprendizado
- Dependências tecnológicas
- Mudanças de mercado
- Resistência interna
Cada fator recebe uma pontuação (Alto=3, Médio=2, Baixo=1), gerando um guia de ação:
- 12-15 pontos: Reconsiderar abordagem
- 9-11 pontos: Criar plano de mitigação
- 5-8 pontos: Monitoramento padrão
- 1-4 pontos: Prosseguir conforme planejado

A Realidade da Implementação
O desafio da implementação de frameworks de habilidades vai muito além da criação de modelos e documentos. Como Rose destaca no podcast, muitas organizações acabam focando na sofisticação das ferramentas e esquecem que o verdadeiro valor está na mudança real de comportamentos e na geração de resultados tangíveis para o negócio.
Minha experiência implementando frameworks em diferentes organizações revelou que o maior obstáculo não é a compreensão técnica, mas a transformação de conceitos em ações práticas. É como construir uma ponte entre o mundo ideal dos modelos e a realidade complexa das organizações. Por exemplo, quando trabalhei com uma empresa do setor financeiro, descobrimos que seu elaborado sistema de competências, apesar de teoricamente perfeito, não ajudava os gestores a tomar decisões reais sobre desenvolvimento de equipes.
O sucesso na implementação, portanto, não está na perfeição do modelo, mas na sua capacidade de gerar conversas produtivas, decisões mais informadas e, principalmente, desenvolvimento real de pessoas. É um trabalho que exige paciência, flexibilidade e um compromisso genuíno com a transformação organizacional.
Conclusão
O desenvolvimento de habilidades é complexo, mas não precisa ser complicado. Como Helmer sabiamente observa, às vezes as velhas ideias ressurgem como novidades com tecnologia agregada. O segredo está em encontrar o equilíbrio entre estrutura e flexibilidade, entre planejamento e adaptação.
E como Rose nos lembra: se você está gastando mais tempo atualizando seu framework do que desenvolvendo habilidades reais, você provavelmente está fazendo algo errado.
Este artigo foi inspirado pela discussão entre Teresa Rose e John Helmer no podcast Learning Hack sobre as realidades do desenvolvimento de habilidades nas organizações.